Gestion produits non conformes et réclamations clients (retrait/rappel)
Que faut-il faire?
- L’entreprise doit formaliser les modalités de gestion et de maîtrise de ses produits non conformes.
- Le devenir des produits non conformes doit être enregistré et la traçabilité de ces produits maintenue.
- L’entreprise doit mettre en place un système de gestion et de traitement de ses réclamations clients.
- En cas de nécessité de retrait/rappel, l’entreprise doit mettre en œuvre tous les moyens pour identifier rapidement les produits concernés et informer ses clients de la non- conformité conformément à la réglementation. [01-02 ; 02-01]
- En cas de rappel de produits non conformes, l’entreprise doit informer l’administration sans délai. [01-02]
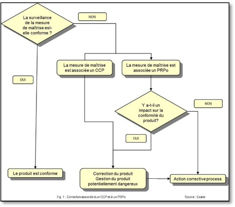
Par exemple
Une procédure de gestion des produits non conformes définissant les modalités d’identification, d’isolement et de traitement des produits non conformes peut être établie.
Une procédure de gestion des réclamations clients peut être établie et des indicateurs et objectifs associés.
Une procédure de retrait/rappel documentée peut être établie et la liste des contacts régulièrement tenue à jour.
Un exemple de gestion de produits potentiellement dangereux suite à la perte de maîtrise d’un CCP ou d’un Point d’attention est proposé ci-dessous :
